18年第1回(7月)試験のデータを掲載しました(応募者数・受験者数・認定者数・認定率) 18年第1回(7月)試験 オンラインでの試験結果発表(その他の国)の一時停止について; 18年7月日语能力考N1真题答案及解析汇总 为了方便考生们了解日语能力考N1的考试内容, 上海日语培训网 为大家整理了18年7月日语能力考N1真题答案及解析汇总。 小编在此预祝各位考生们可以成功通过18年12月的N1考试!⓷ 12年~18年連續7年,7月的n2的合格率都是高於n3的,直到18年才翻轉。 ⓸ N4是公認合格率下降最明顯的等級, N4的平均合格率只高於N1而已。 11~19 JLPT 12月合格率趨勢圖
18年12月日语n1估分器 常用语法 等级考知识 日语机构网
2018年12月n1
2018年12月n1-11年12月 日本語能力試験 N3 140 min VB J N3 Detail 10年12月日本語能力試験 N2 105 min ズ 6343 N2 Detail 17年07月 日本語能力試験N1 110 min TTH TVT 3733 N1 Detail 18年12月日本語能力試験 N3 100 min QD 2124 N3 Detail 18年07月日本語能力試験JLPT日语N1真题听力1021年 81万 外语 日语 教材 听力 下载真题请到公总号:大河内日语 包括1021年日语N1N2N3专四专八真题、听力原文。 可以直接打印,全网最新最全真题,一年不更



18年7月日语能力考n1听力真题答案及解析 上海育路教育网
17年12月n1 关注重庆江户日语微信公众号 (cqjhry),后台回复"1712"获取17年12月日语能力考试N1、N2、N3听力音频文件! 也可点击下方链接,查看历年真题答案!18年12月日语能力考JLPTN1真题考后解析 3717播放 总弹幕数1 36 10 105 13 稿件投诉 帝京日语首发|19年7月能力考N2真题免费下载 冲刺班听写文本55篇 N2语法练习600题 N1语法1300题练习 日语能力考试N2备考资料集 10年7月~17年12月N1历年真题下载 18年7月N1及N2真题听力音频及文本
18/06日语能力考试10年7月~16年12月N1真题14套下载 01/0618上半年资料汇总 01/0691年~09年N1真题词汇语法练习 09/02日语N2问题3高频词汇下载 13/1217年寒假班开班计划 22/1016年12月日语能力考试N1真题pdf 22/1016年12月日语能力考试N2真题18年12月日语JLPT N1真题在线答题 MP3付 mura 2年前更新 关注 私信 3 15W 7 日语能力考在线答题网站 JPNIHONCOM 点击听解5拉到最底下点击交卷可以显示全部答案 18年12月日语能力考 JLPT N1真题在线答题听力文件登陆后可在线播放 18年12月日本语能力测试N1听力原文 15 18年12月日本語能力試験N1 スクリプト 問題1 1番 正解 4 喫茶店で店長とアルバイトの女の人が話しています。 アルバイトの女の人は来月、どの日に働きますか。 男:オダさん。 来月6月のアルバイトの
18年12月n1 关注重庆江户日语微信公众号 (cqjhry),后台回复"187"获取18年07月日语能力考试N1、N2、N3听力音频文件! 也可点击下方链接,查看历年真题答案!国家医保局:18年至21年10月累计追回医保基金约506亿元 21年12月08日0943 来源: 人民网 人民网北京12月8日电 (记者乔业琼)今日,国家医保局举办"强化行刑衔接 重拳打击欺诈骗保 "媒体通气会,介绍国家医保局和公安部关于加强查处骗取医保基金案件21年7月N1语法练习题 (1) 21年日语能力考N1语法练习题 N1语法辨析:「ことか」/「 ものか」 21年7月日语能力考一级语法练习题(1) 日语能力考试N1语法解题技巧 N1语法辨析:にいたって(は)/にいたる(まで) 阅读 听力 名师指导 更多>> 19年12月



18年12月日语能力考n1参考答案与解析 意思



18年12月日语n1答案出炉 雪花新闻
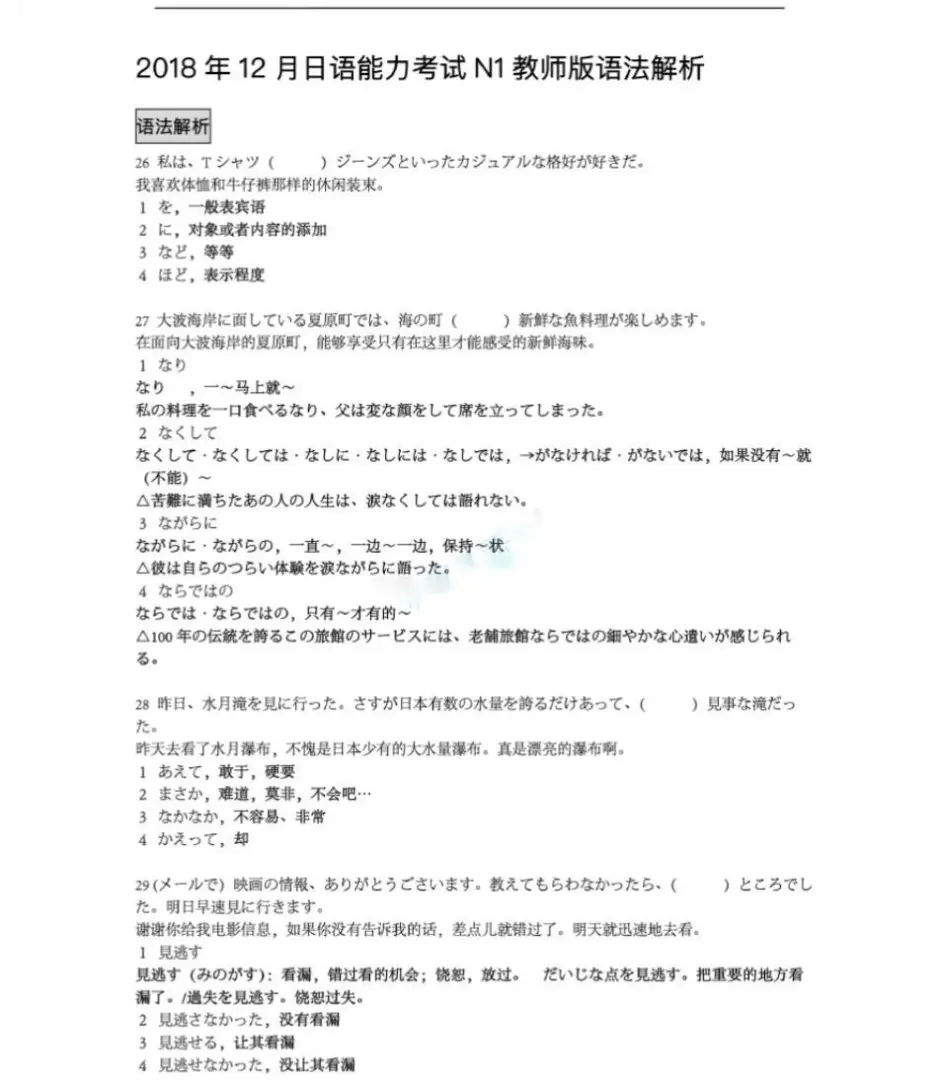
16年12月、17年7月又相继启动"深港通"、"债券通"。 11月19日—21日 首届世界互联网大会在浙江乌镇举行。 会议确定乌镇为世界互联网大会 18年12月日语能力考N1真题下载 很多同学都想在考前做这个题试试,这里分享出来帝京日语收集整理的版本,目前网上最全最完整,排版也是最好的版本了。 有需要的同学请自行下载。 pdf内容:完整真题及答案,无解析。 下载版有水印,请知悉!年12月日语 jlpt n1 真题在线答题 完整版 1 100年の伝統を誇るこの旅館のサービスは、老舗旅館( ⭐ )細やかな心遣いが感じられる。 ごときのがらみのほとまでのならではの 2



日语能力考n1历年真题及答案解析 日语能力考试真题答案解析 知诸日语



File Bpmf N1 Svg 维基百科 自由的百科全书
18年12月N1语法答案与解析 1813播放 总弹幕数2 22 3 48 10 稿件投诉 未经作者授权,禁止转载 知识 校园学习 路得老师 日语能力测试 7 (JLPTは12月2日(日),ナショナル大学で実施します! ) 18年18年国際交流基金・日本語能力試験(JLPT)の実施まで日あまりとなり,受験生の皆さんは試験に向けて日々日本語の勉強に取り組んでいることと思います。 そんな受験生の皆さん 18年12月n2级、n1级的真题电子版,关注恩典云课堂微信公众号获取付费支付链接 1、年12月n1级辅导课程 3、年12月n2n1考级辅导课程 有想今年12月考级或



18年12月日语jlpt N1真题在线答题mp3付 日本 日本语



18年12月日语能力考n1真题下载 知乎
18年12月日语N1答案出炉! 18年12月的能力考于昨天结束啦~大家考的怎么样呢? 一起来跟蔚蓝留学老师看一下18年12月日语N1答案吧~ JLPT做为日本留学常用证书还是非常重要的~祝大家都能取得心仪的成绩! 以上就是蔚蓝留学老师为大家介绍的18年12月日语N10 Likes, 0 Comments 長野ビジネス外語カレッジ(NBL)ISI Nagano (@isinbl) on Instagram "春からは大学院で勉強! 18年3月の日本語学科卒業生(中国出身)がNBLに来てくれました。 NBL卒業後は大阪の専門学校に進学しN1を取得しました。"1912 n1 1907 n1 1812 n1 1812 n1 1912 n 1 805 分享真题 × 使用浏览器分享功能分享网站 微信、qq 扫描二维码分享网站 注册登陆后在下方中进行整套题目的测试。



18年7月日语能力考n1 N2答案



18年12月n1 搜索结果 哔哩哔哩 Bilibili
有EJU那种感觉的阅读和听力能力,同时能明白n1听力的那股绕劲,应该能取得好成绩。 18年12月19日 不算补充的补充 出分了我会来补充错题情况和各部分分数,供大家参考! 19年1月24日 补充错题情况和各部分分数 词汇部分5题 语法2题 阅读2题 听力前三 18年12月日语能力考N1考试时间 熟悉JLPT日语能力考考试时间,备战18下半年JLPT日语能力考,新东方在线日语网为大家带来18下半年JLPT日语能力考考试时间一文,希望对大家的日语有所帮助。 18年共两次JLPT日语能力考,18下半年JLPT日语能力考考试时间 18 大河内日语,大家的日语真题 jlpt 日本语能力测试 日语等级考试 日语能力考试 日语专四专八真题 日语n1n2n3真题 高考日语真题 日语真题在线做题答题



日本 日本语 日语能力考在线答题网站



日语能力考 18年12月n1真题分享 建议收藏 知乎
ホーム > 統計データ > 過去の試験のデータ > 18年 第2回(12月)データ 本文のはじまりです 18( 平成 ( へいせい ) 30) 年 ( ねん ) 第 ( だい ) 2 回 ( かい ) (12 月 n1 n2 n3 n4 n5 沪江日语18年12月日语能力考估分器正式上线。 进入通道,考完试记得回来这个页面估分。 扫下方二维码, 马上去估分↓↓ (如果无法扫描,你也可以长按二维码图片→保存到手机→打开微信扫一扫点击右上角→从相册选取→选择图片→即可获得!下载真题请到公总号:大河内日语包括1021年日语N1N2N3专四专八真题、听力原文。可以直接打印,全网最新最全真题,一年不更新欢迎催更。 – Listen to JLPT日语N1真题听力1021年 instantly on your tablet, phone or browser no downloads needed



18年12月n1真题 搜索结果 哔哩哔哩 Bilibili



广州上野原日语培训中心 李家豪 N1成绩单 113分
10年12月N1听力 13万 3年前 1 10年7月N1听力 23万 3年前 专辑主播 JLuBuser 31 4 18万 简介: TA的专辑 更多 10~18日语N1历年真题听力MP3 391 11月26日 1400 12月2日 考试 12月2日 1300入场 领取成绩单 考试结束后3个月左右到达考点 新东方在线日语水平测试(自测版)0元领! 本文关键字 18年12月日语n1报名及考试时间 声明:如本网转载稿涉及版权等问题,请作者致信lulei@xdfzxcom,我们将及时处理。今天分享全网都在找的重磅资料 ↓ ↓↓ ↓↓↓ ↓↓↓↓↓ 19年12月N1真题pdf高清图片版共38页, 含: 19年12月N1完整真题一套; 真题答案; 完整听力文本。 听力在题目处扫码可听已完全整理编辑



18年12月日语能力考n1文字词汇真题解析 上海育路教育网



18年12月日语n1答案出炉 Jp



18年12月日语能力考n1语法真题解析 上海育路教育网



18年7月日语能力考n2答案解析汇总 N1 N2 N3 真题答案解析 知诸日语



腾讯视频



年12月日语jlpt N1 真题在线答题完整版 日本 日本语



18年12月日语能力考n1真题下载 知乎



年12月n1n2n3能力考搶分衝刺營上線 滬江日語學習網 多寶網



日语真题n1 新人首单立减十元 22年2月 淘宝海外



18年12月日语n1成绩查询入口 日语 新东方在线



18年12月日语n1答案出炉 小初高题库试卷课件教案网



18年12月日语能力考n1参考答案与解析 新世界教育



18年12月日语jlpt N1真题在线答题mp3付 日本 日本语



18年12月日语能力考n1听力真题解析 上海育路教育网



日语能力n1真题 新人首单立减十元 22年3月 淘宝海外



年12月日语能力考n1答案 供参考 知乎



Jlpt N1合格心得上班自學文長 Mo Ptt 鄉公所



15年12月日本语能力测试n1 宁波爱心日语学校



18年12月日语jlpt N1真题在线答题mp3付 日本 日本语



18年12月日语能力考n1听力真题解析 上海育路教育网



18 12월jlpt N1 N2 N3 정답 문제지복원 네이버블로그



18年12月日语能力考n1文字词汇真题解析 上海育路教育网



18年12月日语能力考试n1参考答案



18年12月日语jlpt N1真题在线答题mp3付 日本 日本语



18年7月日本语能力考试n1答案 抢先版 每日头条



18年12月n1真题答案 选项全解析 哔哩哔哩



17 N1 答案17年12月日本語能力考試 Jlpt N1真題答案及解析 Guvxn



日语n1试卷真题jlpt 小初高题库试卷课件教案网



日语n1软件下载 日语n1 安卓版v2 0 Pc6手机下载



19年7月日语能力考查分时间公布 每日头条



18年12月日语能力考试n1真题及详细解析 百度文库



精品资料 能力考n1n2历年真题 解析 文章翻译 完全备考资料 日语学校



18年12月日语jlpt N1真题在线答题mp3付 日本 日本语



腾讯视频



18年12月n1 搜索结果 哔哩哔哩 Bilibili



18年12月日语能力考n1听力真题解析 上海育路教育网



18年12月日语jlpt N1真题在线答题mp3付 日本 日本语



18年12月jlpt日语n1真题听力 Jlpt日语n1真题听力10 21年 Podcast Listen Notes



新版18年12月n2 N1 签约班



日语n1电脑版 日语n1电脑版下载v1 9官方版 Pc6下载



18年12月日语能力考n1听力真题解析 上海育路教育网



18年7月日语能力考n1听力真题答案及解析 上海育路教育网



18年12月日语n1答案出炉 小初高题库试卷课件教案网



18年12月日语jlpt N1真题在线答题mp3付 日本 日本语



年12月能力考n1真题 知乎



18年12月日语n1考试题 听力原文 日语等级考知识 日语机构网



18年12月日语能力考n1真题下载 知乎



18年12月日语n1答案出炉 Jp



18年12月日语n1答案出炉 小初高题库试卷课件教案网



18年12月日语能力考n1参考答案 免费下载 蔚蓝留学网



18年12月日语n1估分器 常用语法 等级考知识 日语机构网



18年12月日语能力考n1真题下载 知乎



18年12月日语能力考试jlpt N1答案解析 N1 N2 知诸日语



18年日语能力考12月n1 N2真题电子版下载 辅导



19年7月日语能力考一级n1答案 每日头条



19年12月日语能力考试jlpt答案解析 N1 N2 知诸日语



18年12月日语能力考答案 N4 N1 新干线日语



18年12月日本语jlpt能力考试成绩光荣榜 远之博培训 深圳韩语培训学校 深圳日语培训机构 日语网校 韩语网课 深圳学日语 深圳学韩语首选



18年12月日语能力考n1真题下载 知乎



18年12月日语能力考n1听力真题解析 上海育路教育网



18年12月日语能力考试n1参考答案



N1高分經驗談 合理安排學習時間 滬江日語學習網 集運液體



18年12月日语能力考答案 N4 N1 新干线日语



日语n1软件下载 日语n1 安卓版v2 0 Pc6手机下载



日语能力考n1旗舰vip精讲班 针对18年12月考试 新东方在线网络课堂移动版



18年12月日语能力考n1真题下载 知乎



18年7月日语能力考n1文字词汇真题答案及解析 上海育路教育网



18年12月日语能力考n1真题下载 知乎



Jlpt N1 18年12月听力真题日语字幕 哔哩哔哩 つロ干杯 Bilibili



12月能力考考后解析 早道网校共成功押题74个



18年12月日语能力考答案 N4 N1 新干线日语



18年12月日语n1答案出炉 Jp



19年12月日语能力考试jlpt答案解析 N1 N2 知诸日语



18年12月n1 搜索结果 哔哩哔哩 Bilibili



18年12月日语能力考n1阅读真题解析 上海育路教育网



每日一题 18年12月日语n1真题 就纯意思的题 应该不难 哔哩哔哩 つロ干杯 Bilibili



18年12月日语能力考n1 N2 N3考后真题解析讲解 沪江网校 哔哩哔哩 Bilibili



18年12月日语能力考n1参考答案与解析 新世界教育



Chữ Han Giống Nhauー似てる漢字 帖子 Facebook



18年7月日语n1听力真题 听力音频原题 你能答几分 哔哩哔哩 Bilibili



18年12月日语n1答案出炉 小初高题库试卷课件教案网



18年12月日语能力考jlpt N1真题考后解析 哔哩哔哩 Bilibili



17年7月 12月日语能力考试n1真题下载 知乎



15年12月日本语能力测试n1 宁波爱心日语学校



18年12月日语能力考n1文字词汇真题解析 上海育路教育网



18年12月日语能力考n1语法真题解析 上海育路教育网



18年12月n1真题答案 选项全解析 哔哩哔哩



18年12月日语能力考试jlpt N1答案解析 N1 N2 知诸日语


0 件のコメント:
コメントを投稿